为了账号安全,请及时绑定邮箱和手机立即绑定
慕课网数字资源数据库体验端
Java入门第二季_学习笔记_慕课网
为了账号安全,请及时绑定邮箱和手机立即绑定

Java入门第二季

IMOOC老齐 全栈工程师
难度入门
时长 4小时 0分
  • 类是模子,确定对象将会拥有的特征(属性)和行为(方法)

    类的特点

                类是对象的类型、具有相同属性和方法的一组对象的集合

    查看全部
    1. 在同类的静态方法中,静态方法可以直接调用静态方法。

    2. 也可以通过创建对象来访。

    3. 也可以通过类名加  .方法名 访问


    查看全部
    1. 静态方法中可以直接调用同类中的静态成员,但不能直接调用非静态成员。如果希望在静态方法中调用非静态成员,可以通过创建类的对象然后通过对象来访问非静态变量。

    2. 在普通成员方法中,则可以直接访问同类的非静态变量和静态变量。

    3. 静态方法中不能直接调用非静态方法,需要通过对象来访问非静态方法。


    查看全部
  •  抽象类

    1.语法定义

            抽象类前使用abstract关键字修饰,则该类为抽象类。

    2.应用场景:

            在某些情况下,某个父类只是知道其子类应该包含怎样的方法,但      无法准确知道这些子类如何实现这些方法。

    https://img1.sycdn.imooc.com//5b051f8c00017da912800720.jpg

    查看全部
  • 引用类型转换https://img1.sycdn.imooc.com//5b051d0a0001809812800720.jpg

       强转 在类型前面加() 如 Dog dog2 = (Dog)animal; 

        为了程序的安全性 可以应用 instanceof 关键字

        instanceof 配合 if 关键字的使用 

    https://img1.sycdn.imooc.com//5b051d410001b2b512800720.jpg

    查看全部
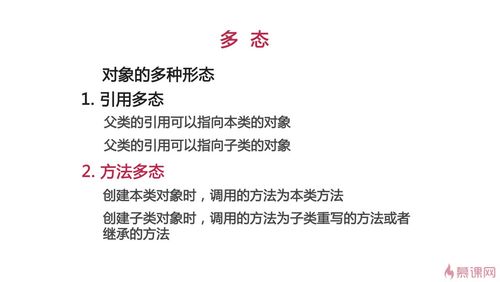
  •  继承是实现多态的基础

     父类能引用子类的对象,子类不能引用父类的对象;

     父类的引用子类的对象,能使用父类的方法,但是如果子类重写父类方  法,则默认用子类的;

     父类引用子类的对象,不能使用子类特有的方法;

    https://img1.sycdn.imooc.com//5b051b0e0001de5c12800720.jpg


    查看全部
    0 采集 收起 来源:Java 中的多态

    2018-05-23

  • equals()方法

    1. 原本比较对象的引用是否指向同一块内存地址。

        但一般情况下比较两个对象的值是否相同,所以要重写。

      (equals返回值为布尔类型,可与if()结合使用)

    2.source自动生成equals()方法

     ①.if (this == obj) //判断两个引用的值是否相同 ->判断引用的地址是否   相同 ->相当于指向了同一对象
      ②if (obj == null) //另一对象的值是空值时没必要比较

    查看全部
  •   object类是所有类的父类,如果一个类没有使用extends关键字明确标示  继承另外一个类,那么这个类默认继承object类。

      object类中的所有方法,适合所有子类。

    1.toString()方法

        在object类里面定义toString()方法的时候返回的对象的哈希code码    (对象地址字符串)

        可以通过重写toString()方法表示出对象的属性

    2.equals()方法

       比较的是对象的引用是否指向同一块内存地址。

       Dog dog = new Dog()

       一般情况下比较两个对象是比较他的值是否一致,所以要进行重写。


    查看全部
  • super关键字

    https://img1.sycdn.imooc.com//5b050f7400019e0112800720.jpg

    查看全部
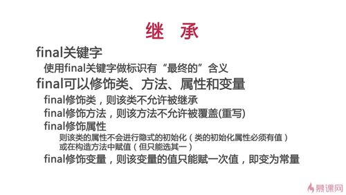
  • final关键字

    https://img1.sycdn.imooc.com//5b050c040001bb7412800720.jpg

    查看全部
  • 继承的初始化顺序

    1,初始化父类再初始化子类

    2,先执行初始化对象中的属性,再执行构造方法中的初始化


    查看全部
  •  1.如果子类对继承父类的方法不满意,是可以重写父类继承的方法的,当调用方法时会优先调用子类的方法。

     2.语法规则:

         a.返回值类型;

         b.方法名;

         c.参数类型及个数;

         都要与父类继承的方法相同,才叫方法的重写。


    查看全部
    1. 子类有父类的所有属性和方法(属性前面不能是private)。

    2. 规则

      class 子类 extends 父类

      例如

      class  Dog extends Animal{

        }

    查看全部
    0 采集 收起 来源:Java 中的继承

    2018-05-23

  • 内部类不能有自己的成员方法和成员变量。

    查看全部
    0 采集 收起 来源:练习题

    2018-05-23

  • 方法内部类不能再外部类的方法以外的地方使用,不能使用访问控制符和static修饰符。

    查看全部

举报

0/150
提交
取消
课程须知
本课程是Java开发的基础,需要大家:掌握 Java 基本语法的使用。如果您是新手,建议先移步 《Java入门第一季》https://www.imooc.com/learn/85
老师告诉你能学到什么?
• 掌握 Java 编程思路 • 熟练运用面向对象程序设计思想
友情提示:

您好,此课程属于迁移课程,您已购买该课程,无需重复购买,感谢您对慕课网的支持!